In the high-stakes world of property marketplaces, trust isn’t a byproduct of luck – it’s an engineered outcome.
At Property Finder, we understand that every listing is a promise. When a seeker plans a weekend around a viewing or moves capital for a deposit, they are relying on the integrity of our data. But in a fast-moving market like Dubai, the “Moderation Paradox” is real: How do you enforce the highest regulatory standards without disrupting the publishing flow for top-tier agents?
Traditional moderation breaks down here. Manual checks don’t scale, and rigid enforcement creates friction where speed matters most.
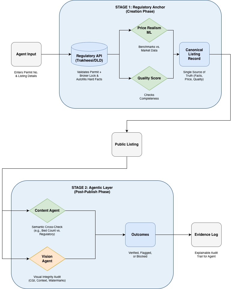
The answer is our two-stage AI pipeline. We have moved beyond manual document checks to a system that separates Deterministic Regulatory Anchors from Semantic Agentic Verification.
The Strategy: Data Beats Opinions, Speed Beats Perfection
At Property Finder, we operate by a simple but uncompromising guiding principle that Data beats opinions, Speed beats perfection. In a regulated marketplace, trust cannot depend on interpretation, persuasion, or post-hoc correction. It has to be anchored in verifiable facts. To scale that principle without slowing the marketplace, we deliberately split listing verification into two distinct technical phases, each optimised for a different kind of truth:
- Phase 1 (Creation): The Regulatory Anchor. This is the “Hard Truth” phase. We don’t just rely on what an agent tells us; we verify it against authoritative sources.
- Phase 2 (Post-Publish): The Agentic Layer. Once the data is live, we deploy AI agents to ensure that the marketing narrative and visuals match the official documentation.

Stage 1: The Regulatory API as the Only Source of Truth
The foundation of a high-trust marketplace isn’t a document; it’s a Regulatory API. In our ecosystem, this means a deep, real-time integration with official government databases (like Trakheesi). By verifying “hard facts” at the point of creation, we shift from a catch-and-correct model to a prevention-first architecture.
- The Permit + Broker Lock: A valid permit is a unique, non-negotiable “handshake” between property details and the specific real estate agency authorised to advertise it. Our system validates this link in real-time. If the agency details do not match the permit record, the listing is blocked before it even reaches our database.
- Autofill Over Manual Entry: To eliminate user-entered drift, core attributes like official floor area, registered bedroom count, and zoning are pulled directly from regulatory APIs and locked. By removing manual input from structurally sensitive fields, the most common sources of seeker frustration are engineered out of the publishing flow.
- ML Price Realism: While regulatory APIs establish legal truth, pricing introduces a different risk: manipulation rather than error. Our price realism model benchmarks listings against neighborhood-specific distributions. When a price falls far outside expected bounds, the system enforces a hard guardrail, requiring explicit justification before indexing, without making subjective decisions on value.
The 2025 Compliance Trend

The impact of moving these rule-based checks into the publishing flow is visible in agent behaviour, not just listing accuracy. We don’t merely track what goes live – we track what gets blocked.
During the initial rollout of real-time API validation, attempted violations peaked in May. As agents adapted to the hard-truth constraints of Stage 1 and recognised that bait pricing and permit mismatches could no longer be published, attempted non-compliance steadily declined. By December, violations had dropped by over 90%.
This pattern reflects a core principle of prevention-first systems: when enforcement is immediate and non-negotiable, the marketplace self-corrects at the source.
Stage 2: Agentic Verification to Ensure Semantic Integrity

Scaling trust beyond rule-based checks means understanding nuance, including language, imagery, and implied claims. This is where traditional rules engines fall short, not because they lack scale, but because they lack context.
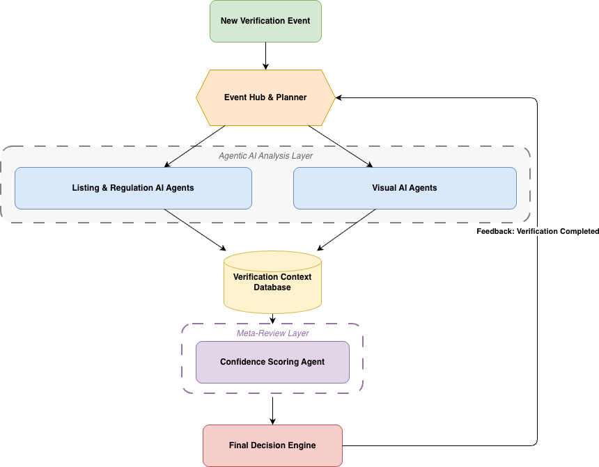
Rather than relying on a single, monolithic prompt, we designed our agentic layer around orchestrated, scoped reasoning. When a verification event is triggered, the system runs a controlled workflow that breaks complex semantic checks into smaller, clearly defined tasks. Each task is evaluated against the regulatory facts established at the point of creation.
These agents are not autonomous decision-makers. They are purpose-built verifiers, focused on identifying structural inconsistencies rather than stylistic errors. For example, they flag:
- Marketing claims that conflict with registered property attributes
- Images that misrepresent the property type or readiness
- Narrative drift from the original permit context over time
Between these analysis steps and final enforcement lies the context. This central repository aggregates signals to provide the review layer with a ‘holistic context’. Each verification produces evidence, not verdicts. Outputs are synthesised through a review layer designed to balance precision and recall, with explicit safeguards against false positives and negatives in a high-stakes marketplace.
Crucially, decisions are never made in isolation. Confidence is derived from cross-signal consistency, not any single model’s output. When certainty is high, actions are automated. When uncertainty remains, the system escalates clearly and transparently, preserving both trust and fairness.
The Feedback Loop
Trust enforcement does not end with a decision. Every resolved verification event feeds back into the system as a structured signal.
In the short term, this signal is used to systematically harden verification logic and improve prompt quality. Over time, historical outcomes and edge cases become part of the system’s decision context, allowing the system to refine how it breaks down, evaluates, and escalates future checks.
The result is a system that improves through disciplined feedback, not unchecked autonomy.
Engineering Trust at Scale
Evidence: Explainable AI for Our Partners
For enforcement to be truly effective, it must be explainable. Every decision in our Trust Pipeline is designed to produce evidence, not just binary outcomes.
If a listing is flagged, agents are shown exactly what changed and why. We believe our partners should never be left guessing how to regain trust or visibility.
Each verification produces an Evidence Log that includes:
- The Violation: the specific claim or visual that triggered the flag
- The Conflict: the exact regulatory fact or constraint it contradicts
- The Actionable Fix: a clear and concrete path to restore verified status
This transparency turns enforcement into collaboration and keeps the system fair at scale.
Our Trust Architecture
The most effective trust systems separate stability from agility.
By keeping the creation flow stable, deterministic, and API-driven, we ensure a fast and predictable experience for our partners. At the same time, by isolating complexity in post-publish verification, we can continuously refine our detection logic without disrupting core publishing workflows.
This separation allows us to improve trust at the speed of AI, while maintaining the reliability and regulatory confidence the MENA market expects from Property Finder.
Our Philosophy on Agentic AI
At Property Finder, we are deliberately conservative in how we apply agentic AI.
We do not treat agents as autonomous decision-makers, nor as replacements for regulation, policy, or human judgment. Instead, we design them as focused reasoning components that operate around fixed sources of truth rather than overriding them.
This is intentional. In high-stakes marketplaces, failures rarely come from insufficient intelligence. They come from misplaced authority.
Progress in applied AI does not come from expanding what systems are allowed to decide. It comes from clearer task boundaries, stronger evidence chains, tighter feedback loops, and disciplined escalation when confidence is low.
The most valuable AI systems are not those that appear intelligent in isolation, but those that behave predictably, admit uncertainty, and integrate cleanly with human and regulatory processes. In environments where trust matters, knowing what not to automate is as important as what to automate.
An Invitation to Build
Engineering trust at scale is an ongoing challenge, not a finished product. As marketplaces grow more complex and AI becomes more capable, the hardest work lies in designing systems that are rigorous, explainable, and worthy of the trust placed in them.
At Property Finder, this work extends far beyond listing verification, and plays a role across search, personalisation, pricing, marketplace integrity, and applied AI infrastructure. If you’re interested in building high-impact systems at the intersection of data, regulation, and real-world decision-making – and in doing so with discipline rather than hype – we’d love to hear from you.
Because in environments where trust matters, the most meaningful problems are rarely solved once. They are engineered deliberately, continuously refined, and earned every day.
At Property Finder, we care deeply about craft, curiosity and intellectual honesty, and we support people to grow by tackling meaningful problems that matter in the real world.
If that sounds like the environment where you’d thrive, come build with us.
Explore our open roles on our careers site.

